近日,我校直伟教授在《美国科学院院报》(《PNAS》)发表题为“Increasing phosphorus loss despite widespread concentration decline in US rivers”的研究论文,揭示了气候变化和人类活动影响下面源污染治理的复杂性与长期性。
磷是生命活动必需的营养元素,同时也是一种不可再生资源。土地向水体的磷流失会导致水体富营养化、损害水生生态系统健康,并危及粮食安全。由于传统水质监测数据匮乏、时空分辨率不高以及数据不一致等限制,在国家尺度上系统分析总磷的长期变化趋势和驱动因素一直极具挑战性。
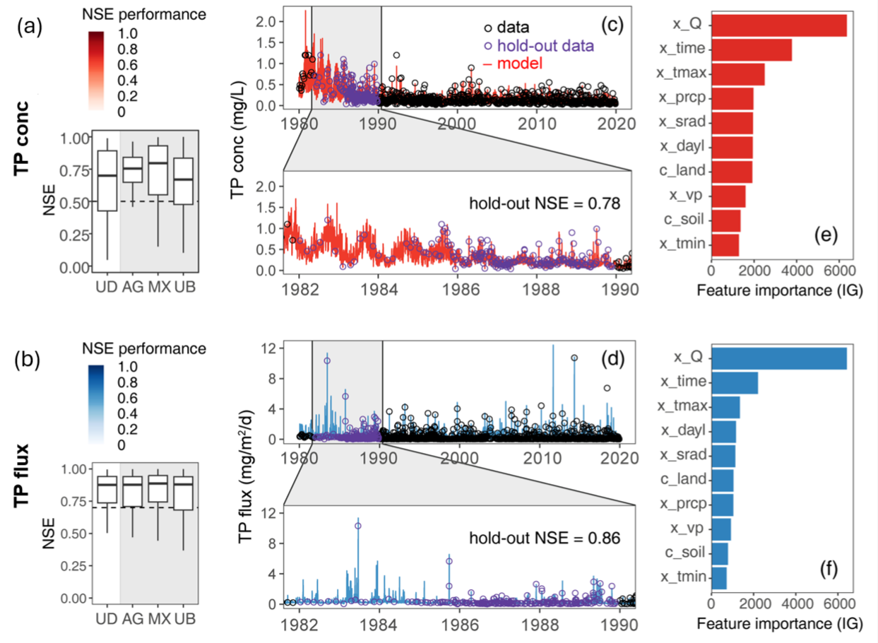
研究团队借助流域水文大数据和深度学习模型,在逐日尺度上模拟和重建了430个流域过去40年(1980-2019)的总磷浓度和通量数据(图1)。研究发现,尽管城市人口持续增长,城市河流的总磷浓度却显著下降,充分体现了点源污染治理的成效;然而,农业地区的总磷浓度呈普遍上升趋势,反映了非点源污染控制相对不足。总体而言,虽然60%的流域总磷浓度呈下降趋势,但在气候变化导致的河流径流增加的影响下,河流总磷通量以每十年6.5%的速度持续增长,这一发现凸显了气候变化背景下面源污染治理的复杂性与长期挑战。

图1 总磷模型的性能表现、长期趋势和特征重要性分析
该研究是在前期工作基础上(文末相关成果),运用了气象水文和流域大数据以及多任务深度学习模型(图2),突破了总磷数据稀缺、分辨率不足的限制,实现了国家尺度上对总磷浓度和通量的逐日、长时序模拟;研究揭示了不同类型河流总磷的长期演变趋势和季节性变化,为评估污染治理效果和优化流域管理提供了更全面的视角。此外,通过模型可解释方法,揭示了气候变化导致的径流增加,是驱动了总磷通量持续上升的主要因素,凸显了气候变化对面源污染的放大效应,以及加强流域面源治理的紧迫性和重要性。

图2 模型结构以及输入和输出示意图
南海娱乐为论文第一单位,署名单位包括水灾害防御全国重点实验室、长江保护与绿色发展研究院、水利部水循环与水动力系统重点实验室和水文水资源学院。
论文链接:
https://www.pnas.org/doi/10.1073/pnas.2402028121
相关成果:
1.Zhi, W., Klingler, C., Liu J., & Li, L. (2023). Widespread deoxygenation in warming rivers. Nature Climate Change, 13(10), 1105-1113. https://doi.org/10.1038/s41558-023-01793-3
2.Zhi, W., Appling, A.P., Golden, H.E., Podgorski, J., & Li, L. (2024). Deep learning for water quality. Nature Water, 2, 228–241. https://doi.org/10.1038/s44221-024-00202-z
3.Zhi, W., Ouyang, W., Shen, C., & Li, L. (2023). Temperature outweighs light and flow as the predominant driver of dissolved oxygen in US rivers. Nature Water, 1(3), 249-260. https://doi.org/10.1038/s44221-023-00038-z